6 Logistische Regression
6.1 Setup und Pakete laden
Öffnen Sie das R Projekt, das Sie für diesen Kurs angelegt haben. Öffnen Sie hierfür RStudio und benutzen Sie die Schaltfläche oben rechts oder navigieren Sie zu Ihrem Kursverzeichnis und klicken Sie auf die .Rproj Datei.
Laden Sie das tidyverse:
Laden Sie außerdem die folgenden Data Frames:
6.2 Von der linearen zur logistischen Regression
Die logistische Regression ist (genau wie die lineare Regression) ein statistischer Test, der prüft, ob eine abhängige Variable von einem unabhängigen Faktor beeinflusst wird. Der Unterschied zur linearen Regression ist, dass die abhängige Variable in der logistischen Regression immer kategorial und binär ist und die unabhängige Variable entweder numerisch (kontinuierlich) oder kategorial sein kann. Mit der logistischen Regression können wir unter der Annahme eines Zusammenhangs zwischen abhängiger und unabhängiger Variable die Wahrscheinlichkeit eines bestimmten Wertes schätzen.
Beispiele:
- Inwiefern wird die Vokalisierung von einem finalen /l/ im Englischen (feel vs. ‘feeu’)
vom Dialekt beeinflusst?
- Abhängige Variable: Vokalisierung (kategorial mit zwei Stufen: ja, nein)
- Unabhängige Variable: Dialekt (kategorial mit zwei oder mehr Stufen)
 
- Wird “passt” in Augsburg im Vergleich zu München eher mit /ʃ/ produziert?
- Abhängige Variable: Frikativ (kategorial mit zwei Stufen: /s/, /ʃ/)
- Unabhängige Variable: Dialekt (kategorial mit zwei Stufen: Augsburg, München)
 
- Der Vokal /a/ in /lam/ wird mit unterschiedlichen Dauern synthetisiert und Hörern vorgespielt. Hören die Probanden eher “lahm” (langes /a:/) als “Lamm” (kurzes /a/) mit zunehmender Dauer des Vokals?
- Abhängige Variable: Vokal (kategorial mit zwei Stufen: /a/, /a:/)
- Unabhängige Variable: Dauer (kontinuierlich)
 
Da die abhängige Variable in der logistischen Regression immer ein Faktor mit zwei Stufen ist, kann man diese Stufen auch als 1 und 0 kodieren und fragen, was auf der Grundlage der gegebenen Daten die Wahrscheinlichkeit \(P\) ist, dass die abhängige Variable \(y\) den Wert 1 annimmt: \(P(y = 1)\). Genauso können wir nach der Wahrscheinlichkeit \(Q\) fragen, dass \(y\) den Wert 0 annimmt: \(1 - P(y = 1)\). Für das dritte Beispiel oben würde das folgendes bedeuten:
- \(P\): Wahrscheinlichkeit, dass Probanden mit steigender Vokaldauer “lahm” hören (“Erfolg”, denn auf der Grundlage unseres Wissens oder unserer bisherigen Erkenntnisse z.B. aus anderen Experimenten gehen wir davon aus, dass die Probanden bei steigender Vokaldauer “lahm” hören sollten)
- \(Q\): Wahrscheinlichkeit, dass Probanden mit steigender Vokaldauer “Lamm” hören (“Misserfolg”, denn wieder auf der Grundlage unserer bisherigen Erkenntnisse zu diesem Sachverhalt gehen wir davon aus, dass es seltsam wäre, wenn die Probanden bei steigender Vokaldauer “Lamm” hören würden)
Die Division (das Verhältnis) von \(P\) und \(Q\) wird als Odds (Gewinnchancen) bezeichnet:
\(Odds = \frac{P(y = 1)}{1 - P(y = 1)} = \frac{P}{Q}\)
Die Gewinnchancen liegen immer in einem Wertebereich von 0 bis unendlich. Nun könnte man überlegen, einfach die Odds als abhängige Variable in einer linearen Regression zu verwenden, denn jetzt handelt es sich ja nicht mehr um eine kategoriale, binäre abhängige Variable. Das Problem ist, dass lm() nicht weiß, dass die Odds nur Werte von Null bis Unendlich annehmen können und daher auch Werte außerhalb dieses Bereichs vorhersagen würde. Außerdem sagt das Verhältnis von \(P\) und \(Q\) nichts darüber aus, wie viele Beobachtungen in die Berechnung dieses Verhältnisses eingeflossen sind (je mehr Beobachtungen, desto aussagekräftiger ist die berechnete Gewinnchance). Wir brauchen also eine Funktion, die uns die Odds in etwas umwandelt, dass zum einen in den Wertebereich \(±\)unendlich fällt und zum anderen die Proportionen anhand der Anzahl der Beobachtungen gewichtet. Diese Funktion heißt allgemein Linkfunktion (link function) und ist im Fall der logistischen Regression die Logit Transformation der Odds. Der Logit ist der Logarithmus der Gewinnchancen und wird deshalb auch als log odds bezeichnet:
\(log(\frac{P}{Q})\)
6.2.1 Ein Beispiel für \(P\), \(Q\) und Logit
Zwischen 1950 und 2005 sollen Wörter wie lost in einer aristokratischen Form des Englischen (Received Pronunciation) immer weniger mit einem hohen Vokal /lo:st/ und zunehmend mit einem tiefen Vokal /lɔst/ produziert worden sein. Für diese Vermutung haben wir Daten im Data Frame ovokal:
##   Jahr Vokal Vpn
## 1 1950  hoch  S1
## 2 1950  hoch  S2
## 3 1950  hoch  S3
## 4 1950  hoch  S4
## 5 1950  hoch  S5
## 6 1950  hoch  S6Unsere Forschungsfrage lautet: Wird die Aussprache des Vokals (hoch vs. tief = abhängige Variable) vom Jahr (1950… 2005 = unabhängige numerische Variable) beeinflusst?
Wir wollen \(P\) (die Wahrscheinlichkeit, dass der Vokal tief produziert wurde) und \(Q\) (die Wahrscheinlichkeit, dass der Vokal hoch produziert wurde) pro Jahr berechnen. Unseren bisherigen Erkenntnissen nach ist die Richtung der Veränderung von der hohen hin zur tiefen Aussprache des Vokals /o/, also bezeichnen wir es als “Erfolg”, wenn der Vokal tief produziert wurde, und als “Misserfolg”, wenn er hoch produziert wurde. Wir kodieren nun als ersten Schritt in der Berechnung von \(P\) und \(Q\) tiefe und hohe Aussprache als 1 und 0, bzw. als TRUE und FALSE:
##   Jahr Vokal Vpn Erfolg Misserfolg
## 1 1950  hoch  S1  FALSE       TRUE
## 2 1950  hoch  S2  FALSE       TRUE
## 3 1950  hoch  S3  FALSE       TRUE
## 4 1950  hoch  S4  FALSE       TRUE
## 5 1950  hoch  S5  FALSE       TRUE
## 6 1950  hoch  S6  FALSE       TRUEDann nehmen wir uns das erste Jahr vor, 1950, und berechnen hierfür \(P\) und \(Q\), indem wir zählen, wie viele “Erfolge” bzw. “Misserfolge” wir für dieses Jahr haben:
## [1] 5## [1] 30Das heißt im Jahr 1950 wurde der Vokal /o/ in Wörtern wie lost nur 5 Mal tief, aber 30 Mal hoch produziert. So müssten wir das jetzt für jede Stufe der unabhängigen Variable (für jede Jahreszahl) machen… Aber das wäre sehr umständlich. Wir nutzen deshalb das Paket dplyr aus dem tidyverse. Das bietet eine elegante Schreibweise und sehr viele hilfreiche Funktionen für den Umgang mit Daten.
## # A tibble: 6 × 3
##    Jahr     P     Q
##   <int> <int> <int>
## 1  1950     5    30
## 2  1960    21    18
## 3  1971    26    15
## 4  1980    20    13
## 5  1993    32     4
## 6  2005    34     2Erklärung: dplyr
Im tidyverse lassen sich Funktionen mit der Pipe %>% aneinanderhängen. Oft wird dabei zuerst der Data Frame genannt, denn danach können alle Spalten aus dem Data Frame einfach per Spaltennamen in den Funktionen verwendet werden. Im obigen Code nutzen wir zwei Funktionen nacheinander, die häufig gemeinsam verwendet werden: group_by() gruppiert die Zeilen im Data Frame nach den in den runden Klammern genannten Spalten. Bei uns wird nach der unabhängigen Variable Jahr gruppiert. Alle darauf folgenden Funktion werden nicht mehr auf den gesamten Data Frame, sondern nur noch auf die einzelnen Gruppen (Gruppe = alle Beobachtungen, die zu einer Jahreszahl gehören) angewendet. Dieser Vorgang ist quasi unsichtbar, er kommt erst durch die zweite Funktion zum Tragen.
summarise() kann verwendet werden, um zusammenfassende Funktionen wie sum(), mean(), median(), min(), max(), usw. auf Variablen anzuwenden und das Ergebnis sofort in einer neuen Spalte abzuspeichern. Bei summarise() empfehlen wir, grundsätzlich mit dplyr:: anzugeben, dass die summarise()-Funktion aus dem dplyr Paket verwendet werden soll, denn es gibt leider sogar innerhalb des tidyverse noch andere Packages, die eine summarise()-Funktion haben. In der summarise()-Funktion geben wir zuerst den Namen der neu zu erstellenden Spalte an, z.B. P, und anschließend können wir eine zusammenfassende Funktion wie sum() auf eine der Spalten in unserem Data Frame anwenden, z.B. sum(Erfolg). Das zählt dann für jede Jahreszahl, wie viele TRUE-Werte es in ovokal$Erfolg gibt.
Sie sehen, dass das Ergebnis ein Data Frame (bzw. eine tibble) mit sechs Zeilen ist, eine Zeile pro Jahr (weil wir nach Jahr gruppiert haben) und dann gibt es noch unsere zwei neu erstellten Spalten P und Q. Alle anderen Spalten aus dem ursprünglichen Data Frame wurden fallen gelassen.
Die erste Zeile in unserem neuen Data Frame df bedeutet folglich, dass /o/ im Jahr 1950 fünf Mal tief und 30 Mal hoch produziert wurde. Die zweite Zeile zeigt, dass die Probanden im Jahr 1960 den Vokal bereits öfter tief (P ist 21) als hoch (Q ist 18) produziert haben, usw.
Sie werden in diesem Kurs selbst keinen dplyr-Code schreiben müssen, aber Sie sollten ihn lesen können. In diesem Cheat Sheet finden Sie eine knappe Übersicht über dplyr und in Hadley Wickham’s Buch finden Sie sehr viele weitere Informationen und Beispiele, die Ihnen beim Umgang mit dplyr helfen werden.
Mit \(P\) und \(Q\) können wir nun die log odds (den Logit) berechnen:
## # A tibble: 6 × 4
##    Jahr     P     Q log_odds
##   <int> <int> <int>    <dbl>
## 1  1950     5    30   -1.79 
## 2  1960    21    18    0.154
## 3  1971    26    15    0.550
## 4  1980    20    13    0.431
## 5  1993    32     4    2.08 
## 6  2005    34     2    2.83Schauen wir uns die Verteilung der log odds über die Jahrzehnte an:
Es sind diese log odds, durch die wir mittels der logistischen Regression eine Regressionslinie legen werden. Diese Regressionslinie wird genauso definiert wie die lineare Regressionslinie, sie schätzt aber eben die log odds:
\(log(\frac{P}{Q}) = bx + k\)
Hier gilt wieder:
- \(b\) ist die Steigung
- \(x\) ist ein Wert auf der x-Achse
- \(k\) ist der y-Achsenabschnitt
Hier können wir \(b\) und \(k\) jedoch nicht so leicht berechnen wie bei der linearen Regression, d.h. wir lassen sie uns direkt schätzen.
6.2.2 Die logistische Regressionslinie
Bei der linearen Regression haben wir uns die Regressionskoeffizienten mit der Funktion lm() schätzen lassen, die dafür das least squares Verfahren benutzt. Die logistische Regressionslinie wird hingegen mit dem maximum likelihood Verfahren angenähert, das dafür sorgt, dass die geschätzten Datenpunkte des logistischen Modells so ähnlich wie möglich zu den tatsächlichen Werten sind. Zur Schätzung der Regressionskoeffizienten nutzen wir die Funktion glm(), das steht für Generalized Linear Model. Die Funktion bekommt neben der Formel y ~ x und dem Data Frame das Argument family = binomial, das der Funktion mitteilt, dass die Logit-Transformation durchgeführt werden soll. Die abhängige Variable muss ein Faktor sein; ggf. müssen Sie die Variable also mit as.factor() noch in einen Faktor verwandeln:
## [1] "character"Die Zusammenfassung dieses Modells schauen wir uns etwas später an. Zuerst zeigen wir hier noch die Alternative zu der obigen Anwendung von glm() auf den originalen Daten Frame. glm() kann auch auf \(P\) und \(Q\) aus dem zusammengefassten Data Frame df ausgeführt werden, indem \(P\) und \(Q\) durch cbind() verbunden und als abhängige Variable verwendet werden:
Wir können wieder coef() verwenden, um uns die Regressionskoeffizienten (Intercept und Slope) anzeigen zu lassen:
## (Intercept)        Jahr 
##  -138.11742     0.07026## (Intercept)        Jahr 
##  -138.11742     0.07026Mithilfe dieser Maße kann die gerade Regressionslinie auf die Daten im Logit-Raum überlagert werden. Dazu nutzen wir wieder die beiden Möglichkeiten aus ggplot2. Wenn geom_smooth() benutzt wird, muss method = "glm" verwendet werden, und bei geom_abline() benutzen wir die geschätzten coefs für intercept und slope.
# mit geom_smooth():
ggplot(df) + 
  aes(x = Jahr, y = log_odds) + 
  geom_point() + 
  geom_smooth(method = "glm", se = F)## `geom_smooth()` using formula = 'y ~ x'# mit geom_abline():
ggplot(df) + 
  aes(x = Jahr, y = log_odds) + 
  geom_point() + 
  geom_abline(intercept = coefs[1], slope = coefs[2], color = "blue")Die Werte, die durch die logistische Regression geschätzt werden, sind die log odds. Wir können wieder die Funktion predict() verwenden, um uns die geschätzten log odds anzeigen zu lassen:
##       1       2       3       4       5       6 
## -1.1043 -1.1043 -1.1043 -1.1043 -1.1043 -1.1043 
##       7       8       9      10      11      12 
## -1.1043 -1.1043 -1.1043 -1.1043 -1.1043 -1.1043 
##      13      14      15      16      17      18 
## -1.1043 -1.1043 -1.1043 -1.1043 -1.1043 -1.1043 
##      19      20      21      22      23      24 
## -1.1043 -1.1043 -1.1043 -1.1043 -1.1043 -1.1043 
##      25      26      27      28      29      30 
## -1.1043 -1.1043 -1.1043 -1.1043 -1.1043 -1.1043 
##      31      32      33      34      35      36 
## -1.1043 -1.1043 -1.1043 -1.1043 -1.1043 -0.4017 
##      37      38      39      40      41      42 
## -0.4017 -0.4017 -0.4017 -0.4017 -0.4017 -0.4017 
##      43      44      45      46      47      48 
## -0.4017 -0.4017 -0.4017 -0.4017 -0.4017 -0.4017 
##      49      50      51      52      53      54 
## -0.4017 -0.4017 -0.4017 -0.4017 -0.4017 -0.4017 
##      55      56      57      58      59      60 
## -0.4017 -0.4017 -0.4017 -0.4017 -0.4017 -0.4017 
##      61      62      63      64      65      66 
## -0.4017 -0.4017 -0.4017 -0.4017 -0.4017 -0.4017 
##      67      68      69      70      71      72 
## -0.4017 -0.4017 -0.4017 -0.4017 -0.4017 -0.4017 
##      73      74      75      76      77      78 
## -0.4017 -0.4017  0.3712  0.3712  0.3712  0.3712 
##      79      80      81      82      83      84 
##  0.3712  0.3712  0.3712  0.3712  0.3712  0.3712 
##      85      86      87      88      89      90 
##  0.3712  0.3712  0.3712  0.3712  0.3712  0.3712 
##      91      92      93      94      95      96 
##  0.3712  0.3712  0.3712  0.3712  0.3712  0.3712 
##      97      98      99     100     101     102 
##  0.3712  0.3712  0.3712  0.3712  0.3712  0.3712 
##     103     104     105     106     107     108 
##  0.3712  0.3712  0.3712  0.3712  0.3712  0.3712 
##     109     110     111     112     113     114 
##  0.3712  0.3712  0.3712  0.3712  0.3712  0.3712 
##     115     116     117     118     119     120 
##  0.3712  1.0036  1.0036  1.0036  1.0036  1.0036 
##     121     122     123     124     125     126 
##  1.0036  1.0036  1.0036  1.0036  1.0036  1.0036 
##     127     128     129     130     131     132 
##  1.0036  1.0036  1.0036  1.0036  1.0036  1.0036 
##     133     134     135     136     137     138 
##  1.0036  1.0036  1.0036  1.0036  1.0036  1.0036 
##     139     140     141     142     143     144 
##  1.0036  1.0036  1.0036  1.0036  1.0036  1.0036 
##     145     146     147     148     149     150 
##  1.0036  1.0036  1.0036  1.0036  1.9170  1.9170 
##     151     152     153     154     155     156 
##  1.9170  1.9170  1.9170  1.9170  1.9170  1.9170 
##     157     158     159     160     161     162 
##  1.9170  1.9170  1.9170  1.9170  1.9170  1.9170 
##     163     164     165     166     167     168 
##  1.9170  1.9170  1.9170  1.9170  1.9170  1.9170 
##     169     170     171     172     173     174 
##  1.9170  1.9170  1.9170  1.9170  1.9170  1.9170 
##     175     176     177     178     179     180 
##  1.9170  1.9170  1.9170  1.9170  1.9170  1.9170 
##     181     182     183     184     185     186 
##  1.9170  1.9170  1.9170  1.9170  2.7601  2.7601 
##     187     188     189     190     191     192 
##  2.7601  2.7601  2.7601  2.7601  2.7601  2.7601 
##     193     194     195     196     197     198 
##  2.7601  2.7601  2.7601  2.7601  2.7601  2.7601 
##     199     200     201     202     203     204 
##  2.7601  2.7601  2.7601  2.7601  2.7601  2.7601 
##     205     206     207     208     209     210 
##  2.7601  2.7601  2.7601  2.7601  2.7601  2.7601 
##     211     212     213     214     215     216 
##  2.7601  2.7601  2.7601  2.7601  2.7601  2.7601 
##     217     218     219     220 
##  2.7601  2.7601  2.7601  2.7601Der Output von predict() besteht in diesem Fall aus 220 Zahlen, eine Zahl pro Zeile im originalen Data Frame ovokal. Wie Sie sehen, wiederholen sich die geschätzten log odds. Das liegt daran, dass ein log odd Wert pro Stufe (bzw. Wert) der unabhängigen Variable berechnet wird, in diesem Fall gibt es also sechs einzigartige log odd Werte, einen pro Jahreszahl:
## [1] -1.1043 -0.4017  0.3712  1.0036  1.9170  2.7601Wir können diese vorhergesagten Werte wieder in Rot in unserem ggplot von oben einzeichnen und stellen fest, dass die vorhergesagten Werte genau auf der Regressionslinie liegen (wir verwenden hier geom_abline()):
ggplot(df) + 
  aes(x = Jahr, y = log_odds) + 
  geom_point() + 
  geom_abline(intercept = coefs[1], slope = coefs[2], color = "blue") +
  geom_point(data = data.frame(x = unique(ovokal$Jahr), y = unique(log_odds_estimate)),
             mapping = aes(x, y),
             color = "red")Genau wie bei der linearen Regression können wir predict() auch benutzen, um uns die log odds Werte vorhersagen zu lassen für x-Werte, die nicht im originalen Datensatz vorkommen. Wenn wir uns zum Beispiel die Logit-Werte für die Jahre 2000 bis 2020 schätzen lassen wollen, funktioniert das wie folgt:
##     1     2     3     4     5     6     7     8     9 
## 2.409 2.479 2.549 2.620 2.690 2.760 2.830 2.901 2.971 
##    10    11    12    13    14    15    16    17    18 
## 3.041 3.111 3.182 3.252 3.322 3.393 3.463 3.533 3.603 
##    19    20    21 
## 3.674 3.744 3.8146.2.3 Regression mit glm()
Das Ergebnis der Funktion glm() ist ein Objekt mit den Klassen “glm” und “lm”:
## [1] "glm" "lm"Nun wenden wir die summary()-Funktion auf das Ergebnis der logistischen Regression lreg an und schauen uns das Ergebnis wieder Zeile für Zeile an:
## 
## Call:
## glm(formula = as.factor(Vokal) ~ Jahr, family = binomial, data = ovokal)
## 
## Coefficients:
##              Estimate Std. Error z value Pr(>|z|)    
## (Intercept) -138.1174    20.9988   -6.58  4.8e-11 ***
## Jahr           0.0703     0.0107    6.59  4.3e-11 ***
## ---
## Signif. codes:  
## 0 '***' 0.001 '**' 0.01 '*' 0.05 '.' 0.1 ' ' 1
## 
## (Dispersion parameter for binomial family taken to be 1)
## 
##     Null deviance: 290.57  on 219  degrees of freedom
## Residual deviance: 229.45  on 218  degrees of freedom
## AIC: 233.5
## 
## Number of Fisher Scoring iterations: 4Die Zusammengassung beginnt wieder mit dem Call, also der Funktion, die verwendet wurde.
6.2.3.1 Deviance Residuals
Die Deviance Residuals sind die Unterschiede zwischen den tatsächlichen und den geschätzten Werten. Es werden uns hier wieder Minimum, Maximum, Median und der Wertebereich der mittleren 50% der log odds Werte angezeigt:

Im Gegensatz zu den Residuals aus der linearen Regression werden die Deviance Residuals aber als Logits ausgedrückt, das bedeutet u.a. dass sie nicht normalverteilt sein müssen. Wie bei den Residuals, können wir uns die Deviance Residuals mit resid() ausgeben lassen:
##       1       2       3       4       5       6 
## -0.7566 -0.7566 -0.7566 -0.7566 -0.7566 -0.7566 
##       7       8       9      10      11      12 
## -0.7566 -0.7566 -0.7566 -0.7566 -0.7566 -0.7566 
##      13      14      15      16      17      18 
## -0.7566 -0.7566 -0.7566 -0.7566 -0.7566 -0.7566 
##      19      20      21      22      23      24 
## -0.7566 -0.7566 -0.7566 -0.7566 -0.7566 -0.7566 
##      25      26      27      28      29      30 
## -0.7566 -0.7566 -0.7566 -0.7566 -0.7566 -0.7566 
##      31      32      33      34      35      36 
##  1.6677  1.6677  1.6677  1.6677  1.6677 -1.0123 
##      37      38      39      40      41      42 
## -1.0123 -1.0123 -1.0123 -1.0123 -1.0123 -1.0123 
##      43      44      45      46      47      48 
## -1.0123 -1.0123 -1.0123 -1.0123 -1.0123 -1.0123 
##      49      50      51      52      53      54 
## -1.0123 -1.0123 -1.0123 -1.0123 -1.0123  1.3521 
##      55      56      57      58      59      60 
##  1.3521  1.3521  1.3521  1.3521  1.3521  1.3521 
##      61      62      63      64      65      66 
##  1.3521  1.3521  1.3521  1.3521  1.3521  1.3521 
##      67      68      69      70      71      72 
##  1.3521  1.3521  1.3521  1.3521  1.3521  1.3521 
##      73      74      75      76      77      78 
##  1.3521  1.3521 -1.3386 -1.3386 -1.3386 -1.3386 
##      79      80      81      82      83      84 
## -1.3386 -1.3386 -1.3386 -1.3386 -1.3386 -1.3386 
##      85      86      87      88      89      90 
## -1.3386 -1.3386 -1.3386 -1.3386 -1.3386  1.0244 
##      91      92      93      94      95      96 
##  1.0244  1.0244  1.0244  1.0244  1.0244  1.0244 
##      97      98      99     100     101     102 
##  1.0244  1.0244  1.0244  1.0244  1.0244  1.0244 
##     103     104     105     106     107     108 
##  1.0244  1.0244  1.0244  1.0244  1.0244  1.0244 
##     109     110     111     112     113     114 
##  1.0244  1.0244  1.0244  1.0244  1.0244  1.0244 
##     115     116     117     118     119     120 
##  1.0244 -1.6223 -1.6223 -1.6223 -1.6223 -1.6223 
##     121     122     123     124     125     126 
## -1.6223 -1.6223 -1.6223 -1.6223 -1.6223 -1.6223 
##     127     128     129     130     131     132 
## -1.6223 -1.6223  0.7903  0.7903  0.7903  0.7903 
##     133     134     135     136     137     138 
##  0.7903  0.7903  0.7903  0.7903  0.7903  0.7903 
##     139     140     141     142     143     144 
##  0.7903  0.7903  0.7903  0.7903  0.7903  0.7903 
##     145     146     147     148     149     150 
##  0.7903  0.7903  0.7903  0.7903 -2.0269 -2.0269 
##     151     152     153     154     155     156 
## -2.0269 -2.0269  0.5238  0.5238  0.5238  0.5238 
##     157     158     159     160     161     162 
##  0.5238  0.5238  0.5238  0.5238  0.5238  0.5238 
##     163     164     165     166     167     168 
##  0.5238  0.5238  0.5238  0.5238  0.5238  0.5238 
##     169     170     171     172     173     174 
##  0.5238  0.5238  0.5238  0.5238  0.5238  0.5238 
##     175     176     177     178     179     180 
##  0.5238  0.5238  0.5238  0.5238  0.5238  0.5238 
##     181     182     183     184     185     186 
##  0.5238  0.5238  0.5238  0.5238 -2.3755 -2.3755 
##     187     188     189     190     191     192 
##  0.3503  0.3503  0.3503  0.3503  0.3503  0.3503 
##     193     194     195     196     197     198 
##  0.3503  0.3503  0.3503  0.3503  0.3503  0.3503 
##     199     200     201     202     203     204 
##  0.3503  0.3503  0.3503  0.3503  0.3503  0.3503 
##     205     206     207     208     209     210 
##  0.3503  0.3503  0.3503  0.3503  0.3503  0.3503 
##     211     212     213     214     215     216 
##  0.3503  0.3503  0.3503  0.3503  0.3503  0.3503 
##     217     218     219     220 
##  0.3503  0.3503  0.3503  0.35036.2.3.2 Coefficients
Es folgt wieder die Tabelle der Regressionskoeffizienten:

In der ersten Zeile dieser Tabelle stehen die Kennzahlen für Intercept, in der zweiten für Slope. In der ersten Spalte finden sich wieder die Estimates (Schätzungen) für die Regressionskoeffizienten, die mittels eines maximum likelihood Verfahrens ermittelt wurden. In der zweiten Spalte steht der Standard-Error, der beschreibt, wie verlässlich die Schätzungen sind (je kleiner desto besser). Auf die beiden Schätzungen wurde ein Wald Test durchgeführt, der prüft, ob sich die Schätzungen signifikant von Null unterscheiden. Das Ergebnis dieses Tests ist der z-value, der sich auch aus der Division von Estimate und Standard Error berechnen lässt. Hierbei interessiert uns vor allem die zweite Zeile, deren z-Wert und p-Wert zeigen, ob die unabhängige Variable Jahr in signifikantem Maß dazu beiträgt, die log odds Werte zu erklären. Wenn der p-Wert, der in der vierten Spalte steht, kleiner ist als 0.05 (siehe auch die Signifikanzniveau-Sternchen), dann unterscheidet sich der Koeffizient signifikant von Null. Im Fall der abhängigen Variable sehen wir, dass der p-Wert kleiner ist als 0.001, d.h. die Variable ist ein guter Prädiktor für die log odds.
Standardmäßig wird nach der Coefficients-Tabelle ein Statement über den Dispersion parameter gedruckt. Das können wir ignorieren.
6.2.3.3 Deviances und AIC
In den folgenden zwei Zeilen stehen die Null deviance und die Residual deviance sowie das AIC (Akaike Information Criterion):

Die Null deviance beschreibt, wie gut ein Modell ohne unabhängige Variablen die Daten erklären würde. Ein Modell ohne unabhängige Variablen wird nur durch das Intercept charakterisiert. Für sich alleine genommen ist die Null deviance schwierig zu interpretieren. Deshalb steht gleich darunter die Residual deviance, die beschreibt, wie gut das tatsächlich verwendete Modell die Daten erklären würde. Aus der Differenz zwischen Null und Residual Deviance lässt sich also erkennen, wie hilfreich unsere unabhängige Variable in dem Modell ist. Die Freiheitsgrade berechnen sich übrigens aus der Anzahl der Beobachtungen im Data Frame minus die Anzahl der Parameter im Modell. Bei der Null deviance gibt es nur einen Parameter (Intercept), bei der Residual deviance gibt es zwei (Intercept und unabhängige Variable). Je kleiner die Deviances (also die Abweichungen zwischen den tatsächlichen und den geschätzten Werten) sind, desto besser.
AIC steht für Akaike Information Criterion und ist vor allem hilfreich, wenn man verschiedene Regressionsmodelle für dasselbe Datenset vergleichen will (wenn man also z.B. für ovokal noch ein Modell mit mehr als einer unabhängigen Variable berechnen würde). Je kleiner AIC, desto besser beschreibt das Modell die Varianz in den Daten. Da wir hier nur das eine Modell haben, ist AIC für uns uninteressant.
6.2.4 Der Chi-Square Test & Ergebnisse berichten
Bei der linearen Regression haben wir als Prüfstatistik einen F-Test durchgeführt. Anstelle dessen führen wir bei der logistischen Regression einen Chi-Square Test durch, der prüft, ob das Modell einen signifikanten Anteil der Varianz in der abhängigen Variable erklärt. Da wir oben in der Coefficients-Tabelle schon gesehen haben, dass der Wald Test für unsere unabhängige Variable signifikant war, wird wahrscheinlich auch das gesamte Modell signifikant sein. Wir verwenden hierfür die Funktion anova() mit dem Argument test = "Chisq:
## Analysis of Deviance Table
## 
## Model: binomial, link: logit
## 
## Response: as.factor(Vokal)
## 
## Terms added sequentially (first to last)
## 
## 
##      Df Deviance Resid. Df Resid. Dev Pr(>Chi)    
## NULL                   219        291             
## Jahr  1     61.1       218        230  5.4e-15 ***
## ---
## Signif. codes:  
## 0 '***' 0.001 '**' 0.01 '*' 0.05 '.' 0.1 ' ' 1Das Ergebnis des Chi-Square Tests hat zwei Zeilen, eine für das Null-Modell (nur Intercept) und das andere für das Modell mit der unabhängigen Variable Jahr. In der Spalte Resid. Df finden sich die Freiheitsgrade für die Null und Residual Deviance, die wiederum in der Spalte Resid. Dev. angegeben werden. Diese Werte wurden in der Zusammenfassung des logistischen Modells in Kurzform berichtet. Uns interessiert aus dem Ergebnis des Chi-Square Tests vor allem der Wert in der Spalte Pr(>Chi), die den p-Wert enthält. Wenn dieser Wert kleiner ist als 0.05 (siehe auch Signifikanzsternchen), dann erklärt das Modell einen signifikanten Anteil der Variation in den Daten. Nachdem wir den Chi-Square Test durchgeführt haben, berichten wir folgende Kennzahlen: \(\chi^2\)[Df] = Deviance, p < Signifikanzniveau.
Unsere Ausgangsfrage war: Wird die Aussprache des Vokals (hoch vs. tief) vom Jahr beeinflusst?
Nun können wir also berichten: Jahr hatte einen signifikanten Einfluss auf die Proportion von ‘lost’ mit tiefem/hohem Vokal (\(\chi^2\)[1] = 61.1, p < 0.001).
6.3 Die Sigmoidal-Funktion und der Umkipppunkt
Die Ergebnisse einer logistischen Regression haben wir oben im Logit-Raum präsentiert. Man kann jedoch auch den y-Achsenabschnitt und die Steigung verwenden, um statt der log odds auf der y-Achse Proportionen abzubilden. In diesem Fall ist die Regressionslinie nicht mehr gerade, sondern sigmoidal (s-förmig). Die Formel für die Sigmoid-Funktion lautet:
\(f(x) = \frac{e^{bx+k}}{1 + e^{bx+k}}\)
In dieser Formel ist \(e\) ist die Exponentialfunktion, \(b\) und \(k\) sind die Steigung und das Intercept. Je größer die Steigung \(b\) ist (in der Abbildung: 1, 0.5, 0.25), desto steiler kippt die Sigmoid-Kurve (schwarz, rot, grün):

Wenn die Steigung Null ist, bekommt man eine gerade Linie um den Wert 0.5 auf der y-Achse. Wenn man bei einer Steigung von \(b = 0\) den y-Achsenabschnitt \(k\) verändert (in der Abbildung: 0, 1, -1), führt das dazu, dass die gerade horizontale Linie nach oben oder unten verschoben wird (schwarz, rot, grün):

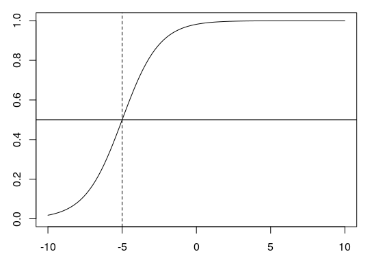
6.3.1 Der Umkipppunkt
Der Umkipppunkt ist der Punkt, zu dem die Sigmoid-Kurve am steilsten ist. An diesem Punkt ist der Wert auf der y-Achse (die Proportion) immer 0.5 (unten als horizontale Linie). Den x-Wert des Umkipppunkts berechnet man mit \(\frac{-k}{b}\). Für \(k = 4\) und \(b = 0.8\) wäre das zum Beispiel \(-4/0.8 = -5\) (hier als gestrichelte Linie):

6.3.2 Proportionen abbilden
Für unser Beispiel oben wollen wir nun Proportionen abbilden und anschließend eine sigmoidale Regressionskurve durch unsere Daten legen. Wir nehmen unseren zusammengefassten Data Frame df und berechnen die Proportion von \(P\) (den Anteil von “Erfolgen”) pro Jahr:
## # A tibble: 6 × 5
##    Jahr     P     Q log_odds Proportion
##   <int> <int> <int>    <dbl>      <dbl>
## 1  1950     5    30   -1.79       0.143
## 2  1960    21    18    0.154      0.538
## 3  1971    26    15    0.550      0.634
## 4  1980    20    13    0.431      0.606
## 5  1993    32     4    2.08       0.889
## 6  2005    34     2    2.83       0.944Für das Jahr 1950 liegt der Anteil an “Erfolgen” (wo also der Vokal /o/ tief produziert wurde) bei 14.3%, für das Jahr 1960 dann schon bei 53.8% usw. Diese Proportionen in der neu angelegten Spalte df$Proportion können wir jetzt plotten und dann mittels geom_smooth() eine sigmoidale Regressionslinie durch die Daten legen. Die Funktion glm(), die von geom_smooth(method = "glm") verwendet wird, braucht als Argument aber noch family = binomial. Deshalb geben wir geom_smooth() noch das Argument method.args, das dieses Argument für die glm()-Funktion definiert.
ggplot(df) + 
  aes(x = Jahr, y = Proportion) + 
  geom_point() + 
  geom_smooth(method = "glm", se = F, method.args = list(family = binomial))## `geom_smooth()` using formula = 'y ~ x'## Warning in eval(family$initialize): non-integer
## #successes in a binomial glm!In dieser Abbildung ist das vollständige “S” der sigmoidalen Kurve nicht zu erkennen, weil unser Ausschnitt auf der x-Achse zu klein ist. Wir können uns aber einfach weitere Proportionswerte mit predict() berechnen. Wie wir vorhin gesehen haben, gibt uns predict() aber die log odds aus, und nicht die Proportionen. Die Proportionen erhalten wir, wenn wir in predict() das Argument type = "response" nutzen:
##      1      2      3      4      5      6      7 
## 0.2489 0.2489 0.2489 0.2489 0.2489 0.2489 0.2489 
##      8      9     10     11     12     13     14 
## 0.2489 0.2489 0.2489 0.2489 0.2489 0.2489 0.2489 
##     15     16     17     18     19     20     21 
## 0.2489 0.2489 0.2489 0.2489 0.2489 0.2489 0.2489 
##     22     23     24     25     26     27     28 
## 0.2489 0.2489 0.2489 0.2489 0.2489 0.2489 0.2489 
##     29     30     31     32     33     34     35 
## 0.2489 0.2489 0.2489 0.2489 0.2489 0.2489 0.2489 
##     36     37     38     39     40     41     42 
## 0.4009 0.4009 0.4009 0.4009 0.4009 0.4009 0.4009 
##     43     44     45     46     47     48     49 
## 0.4009 0.4009 0.4009 0.4009 0.4009 0.4009 0.4009 
##     50     51     52     53     54     55     56 
## 0.4009 0.4009 0.4009 0.4009 0.4009 0.4009 0.4009 
##     57     58     59     60     61     62     63 
## 0.4009 0.4009 0.4009 0.4009 0.4009 0.4009 0.4009 
##     64     65     66     67     68     69     70 
## 0.4009 0.4009 0.4009 0.4009 0.4009 0.4009 0.4009 
##     71     72     73     74     75     76     77 
## 0.4009 0.4009 0.4009 0.4009 0.5917 0.5917 0.5917 
##     78     79     80     81     82     83     84 
## 0.5917 0.5917 0.5917 0.5917 0.5917 0.5917 0.5917 
##     85     86     87     88     89     90     91 
## 0.5917 0.5917 0.5917 0.5917 0.5917 0.5917 0.5917 
##     92     93     94     95     96     97     98 
## 0.5917 0.5917 0.5917 0.5917 0.5917 0.5917 0.5917 
##     99    100    101    102    103    104    105 
## 0.5917 0.5917 0.5917 0.5917 0.5917 0.5917 0.5917 
##    106    107    108    109    110    111    112 
## 0.5917 0.5917 0.5917 0.5917 0.5917 0.5917 0.5917 
##    113    114    115    116    117    118    119 
## 0.5917 0.5917 0.5917 0.7318 0.7318 0.7318 0.7318 
##    120    121    122    123    124    125    126 
## 0.7318 0.7318 0.7318 0.7318 0.7318 0.7318 0.7318 
##    127    128    129    130    131    132    133 
## 0.7318 0.7318 0.7318 0.7318 0.7318 0.7318 0.7318 
##    134    135    136    137    138    139    140 
## 0.7318 0.7318 0.7318 0.7318 0.7318 0.7318 0.7318 
##    141    142    143    144    145    146    147 
## 0.7318 0.7318 0.7318 0.7318 0.7318 0.7318 0.7318 
##    148    149    150    151    152    153    154 
## 0.7318 0.8718 0.8718 0.8718 0.8718 0.8718 0.8718 
##    155    156    157    158    159    160    161 
## 0.8718 0.8718 0.8718 0.8718 0.8718 0.8718 0.8718 
##    162    163    164    165    166    167    168 
## 0.8718 0.8718 0.8718 0.8718 0.8718 0.8718 0.8718 
##    169    170    171    172    173    174    175 
## 0.8718 0.8718 0.8718 0.8718 0.8718 0.8718 0.8718 
##    176    177    178    179    180    181    182 
## 0.8718 0.8718 0.8718 0.8718 0.8718 0.8718 0.8718 
##    183    184    185    186    187    188    189 
## 0.8718 0.8718 0.9405 0.9405 0.9405 0.9405 0.9405 
##    190    191    192    193    194    195    196 
## 0.9405 0.9405 0.9405 0.9405 0.9405 0.9405 0.9405 
##    197    198    199    200    201    202    203 
## 0.9405 0.9405 0.9405 0.9405 0.9405 0.9405 0.9405 
##    204    205    206    207    208    209    210 
## 0.9405 0.9405 0.9405 0.9405 0.9405 0.9405 0.9405 
##    211    212    213    214    215    216    217 
## 0.9405 0.9405 0.9405 0.9405 0.9405 0.9405 0.9405 
##    218    219    220 
## 0.9405 0.9405 0.9405Das sind jetzt wieder die geschätzten Werte für alle 220 Beobachtungen im originalen Data Frame. Wir wollen nun ein paar Schätzungen für die Jahre vor 1950 und nach 2010. Also geben wir der predict()-Funktion auch noch einen Data Frame mit den gewünschten Jahreszahlen:
more_props <- predict(lreg, data.frame(Jahr = c(1910, 1920, 1930, 1940, 2020, 2030)), type = "response")
more_props##       1       2       3       4       5       6 
## 0.01955 0.03871 0.07519 0.14101 0.97842 0.98919Wir bauen uns nun einen Data Frame, der nur Jahr und Proportionen enthält, und zwar aus dem originalen Data Frame und den soeben geschätzten Werten:
Jahr <- c(df$Jahr, 1910, 1920, 1930, 1940, 2020, 2030)
Proportion <- c(df$Proportion, more_props)
df <- data.frame(Jahr, Proportion)
ggplot(df) + 
  aes(x = Jahr, y = Proportion) + 
  geom_point() + 
  geom_smooth(method = "glm", se = F, method.args = list(family = binomial))## `geom_smooth()` using formula = 'y ~ x'## Warning in eval(family$initialize): non-integer
## #successes in a binomial glm!Wir können für diese Daten auch noch den Umkipppunkt berechnen und zwar aus den oben bereits gespeicherten coefs:
## (Intercept) 
##        1966Das Jahr, in dem sich die Aussprache von /o/ in der Received Pronunciation von “hoch” in “tief” wandelt, ist also laut unserem Modell ungefähr das Jahr 1965.
6.4 Umkipppunkte in Perzeptionstests
Umkipppunkte werden häufig in Perzeptionstests verwendet, die wie folgt konstruiert werden: Wir haben ein 11-stufiges Kontinuum zwischen /pUp/ und /pYp/ synthetisiert. Phonetisch betrachtet ist der Unterschied zwischen /U/ und /Y/ der zweite Formant, der bei /U/ niedrig und bei /Y/ hoch ist. Diesen F2-Wert haben wir im Kontinuum also in 11 Schritten langsam verändert. Das erste und letzte Token aus diesem Kontinuum klingen sehr eindeutig wie PUPP oder PÜPP, dazwischen kann es aber schwierig für Hörer sein, zwischen PUPP und PÜPP zu unterscheiden. Nun wurde einigen Probanden jedes Token aus dem Kontinuum in randomisierter Reihenfolge vorgespielt und der Proband musste entscheiden, ob es sich um PUPP oder PÜPP handelte. Uns interessiert, ab welchem F2-Wert die Wahrnehmung der Probanden von PUPP auf PÜPP umschaltet. Anders gesagt: Uns interessiert hier der Umkipppunkt.
Daten aus einem solchen Perzeptionsexperiment haben wir im Data Frame pvp gespeichert:
##    Vpn   F2 Urteil
## 1 VP18 1239      Y
## 2 VP18 1088      Y
## 3 VP18  803      U
## 4 VP18  956      U
## 5 VP18 1328      Y
## 6 VP18  861      U## NULL##  [1] 1239 1088  803  956 1328  861  989 1121  808 1310
## [11] 1436Wir erwarten, dass die Probanden mit steigendem F2-Wert eher /Y/ als /U/ hören, also kodieren wir das Urteil /Y/ als Erfolg und /U/ als Misserfolg:
##    Vpn   F2 Urteil Erfolg Misserfolg
## 1 VP18 1239      Y   TRUE      FALSE
## 2 VP18 1088      Y   TRUE      FALSE
## 3 VP18  803      U  FALSE       TRUE
## 4 VP18  956      U  FALSE       TRUE
## 5 VP18 1328      Y   TRUE      FALSE
## 6 VP18  861      U  FALSE       TRUENun verwenden wir wieder dplyr, um \(P\) und \(Q\) zu berechnen:
## # A tibble: 11 × 3
##       F2     P     Q
##    <int> <int> <int>
##  1   803     0    10
##  2   808     0    10
##  3   861     0    10
##  4   956     0    10
##  5   989     0    10
##  6  1088     2     8
##  7  1121     4     6
##  8  1239     9     1
##  9  1310     9     1
## 10  1328    10     0
## 11  1436    10     0Anschließend berechnen wir die Proportionen von \(P\) und \(Q\) und plotten die sigmoidale Regressionslinie in den Daten:
## # A tibble: 11 × 4
##       F2     P     Q Proportionen
##    <int> <int> <int>        <dbl>
##  1   803     0    10          0  
##  2   808     0    10          0  
##  3   861     0    10          0  
##  4   956     0    10          0  
##  5   989     0    10          0  
##  6  1088     2     8          0.2
##  7  1121     4     6          0.4
##  8  1239     9     1          0.9
##  9  1310     9     1          0.9
## 10  1328    10     0          1  
## 11  1436    10     0          1ggplot(df) + 
  aes(x = F2, y = Proportionen) + 
  geom_point() + 
  geom_smooth(method = "glm", se = F, method.args = list(family = binomial))## `geom_smooth()` using formula = 'y ~ x'## Warning in eval(family$initialize): non-integer
## #successes in a binomial glm!Um den Umkipppunkt dieser Sigmoid-Kurve zu ermitteln, berechnen wir das Generalized Linear Model:
Mit den geschätzten Regressionskoeffizienten können wir jetzt den perzeptiven Umkipppunkt der Probanden berechnen:
## (Intercept) 
##        1151Das heißt ab einem F2-Wert von ca. 1151 Hz hören die Probanden eher PÜPP als PUPP.
Zuletzt wollen wir noch herausfinden, ob die Urteile der Probanden tatsächlich durch F2 beeinflusst wurden. Dafür nutzen wir den Chi-Square Test:
## Analysis of Deviance Table
## 
## Model: binomial, link: logit
## 
## Response: as.factor(Urteil)
## 
## Terms added sequentially (first to last)
## 
## 
##      Df Deviance Resid. Df Resid. Dev Pr(>Chi)    
## NULL                   109      148.1             
## F2    1      109       108       39.1   <2e-16 ***
## ---
## Signif. codes:  
## 0 '***' 0.001 '**' 0.01 '*' 0.05 '.' 0.1 ' ' 1Wir berichten: Die Proportion von pUp/pYp-Antworten wurde signifikant von F2 beeinflusst (\(\chi^2\)[1] = 109.0, p < 0.001).
6.5 Kategorialer unabhängiger Faktor
Die logistische Regression kann auf eine ähnliche Weise verwendet werden, wenn die unabhängige Variable kategorial ist. Der wesentliche Unterschied ist, dass kein Umkipppunkt berechnet und kein Sigmoid abgebildet werden muss.
Im Data Frame sz haben wir Informationen darüber abgespeichert, wie 20 Versuchspersonen das Wort “Sonne” aussprechen: entweder mit initialem [s] (stimmlos) oder initialem [z] (stimmhaft). Von den 20 Versuchspersonen kamen 9 aus Bayern und 11 aus Schleswig-Holstein:
##   Frikativ Dialekt Vpn
## 1        z      SH  S1
## 2        z      SH  S2
## 3        z      SH  S3
## 4        z      SH  S4
## 5        s      SH  S5
## 6        s      SH  S6Unsere Frage ist nun: Wird die Stimmhaftigkeit (zwei Stufen: s, z) vom Dialekt (zwei Stufen: BY, SH) beeinflusst?
Da beide Variablen in diesem Fall kategorial sind, können wir einen Barplot erstellen, um einen Eindruck von den Daten zu gewinnen:
Es sieht sehr danach aus, dass der initiale Frikativ deutlich häufiger stimmlos in Bayern als in Schleswig-Holstein produziert wird. Nun wenden wir, genau wie zuvor, eine logistische Regression mit anschließendem Chi-Square Test auf die Daten an:
sz.glm <- glm(as.factor(Frikativ) ~ Dialekt, family = binomial, data = sz)
anova(sz.glm, test = "Chisq")## Analysis of Deviance Table
## 
## Model: binomial, link: logit
## 
## Response: as.factor(Frikativ)
## 
## Terms added sequentially (first to last)
## 
## 
##         Df Deviance Resid. Df Resid. Dev Pr(>Chi)  
## NULL                       19       27.7           
## Dialekt  1      5.3        18       22.4    0.021 *
## ---
## Signif. codes:  
## 0 '***' 0.001 '**' 0.01 '*' 0.05 '.' 0.1 ' ' 1Der Chi-Square Test zeigt: Die Verteilung von stimmhaftem und stimmlosen /s/ in Worten wie Sonne wurde signifikant vom Dialekt beeinflusst (\(\chi^2\)[1] = 5.3, p < 0.05).
